10 Essential Insights for Pharma Regulatory Compliance Success

Introduction
The pharmaceutical industry operates within a complex web of regulations that necessitate unwavering adherence to ensure safety and efficacy. As the landscape of pharmaceutical regulatory compliance continues to evolve, organizations are compelled to adopt comprehensive strategies that not only fulfill current standards but also anticipate future changes. This article explores ten essential insights that empower pharmaceutical companies to adeptly navigate these challenges, underscoring best practices, emerging technologies, and the critical importance of cultivating a culture of compliance.
How can organizations effectively align their operations with evolving regulations while mitigating the risks of non-compliance?
AVS Life Sciences: Comprehensive Regulatory Solutions for Pharma Compliance
AVS Life Sciences offers a comprehensive range of compliance solutions specifically tailored for in the pharmaceutical sector. Their offerings encompass:
- Validation and commissioning
- to regulatory authorities
By implementing , AVS empowers clients to adeptly navigate the intricate landscape of while maintaining stringent quality standards. With a committed team of over 300 experienced professionals, AVS Life Sciences provides , establishing itself as a , from innovative startups to established Fortune 100 companies.
As the regulatory environment evolves, the demand for comprehensive services related to is projected to rise, with the . This reflects a compound annual growth rate of 9.1% from 2025 to 2034, highlighting the .

Regulatory Landscape: Key Regulations Impacting the Pharmaceutical Industry
The drug industry operates under a complex framework of guidelines that emphasizes , which includes:
These regulations are vital for ensuring the of pharmaceutical products. Non-compliance with can lead to , including fines and reputational damage, making adherence crucial for operational success.
Looking ahead to 2025, anticipated policy changes are expected to further complicate adherence efforts, with 85% of professionals in the field noting that regulations have become increasingly intricate over the past three years. Regular updates from oversight bodies such as the FDA and EMA are essential for organizations to maintain while effectively managing these changes.
Insights from compliance specialists highlight that , along with GMP and GCP, not only mitigates risks but also enhances overall product quality and market readiness. Organizations that actively engage with these regulations are better positioned to avert disruptions and capitalize on emerging opportunities within the healthcare landscape.

Quality Management System (QMS): Best Practices for Compliance
A is indispensable for to achieve with standards such as ISO 9001 and . The successful implementation of a QMS encompasses several best practices:
- Establishing rigorous documentation procedures
- Conducting regular
- Performing to identify areas for improvement
Critical success factors driving effective QMS practices include:
- Employee involvement
Furthermore, leveraging technology to automate procedures and maintain accurate records is essential, particularly concerning , which is necessary for verifying that software and systems operate as intended in accordance with FDA regulations. Research indicates that organizations with can achieve a 40% reduction in customer complaints and a 25% increase in customer retention rates, directly linked to the implementation of a robust QMS.
Additionally, a well-executed QMS that focuses on not only meets regulatory requirements but also significantly enhances overall , leading to quicker product release cycles and improved adherence to standards. By adhering to a comprehensive process checklist for CSV, drug companies can validate their systems through stages such as:
- Installation Qualification (IQ)
- Operational Qualification (OQ)
- Performance Qualification (PQ)
Thereby reinforcing their commitment to quality and .

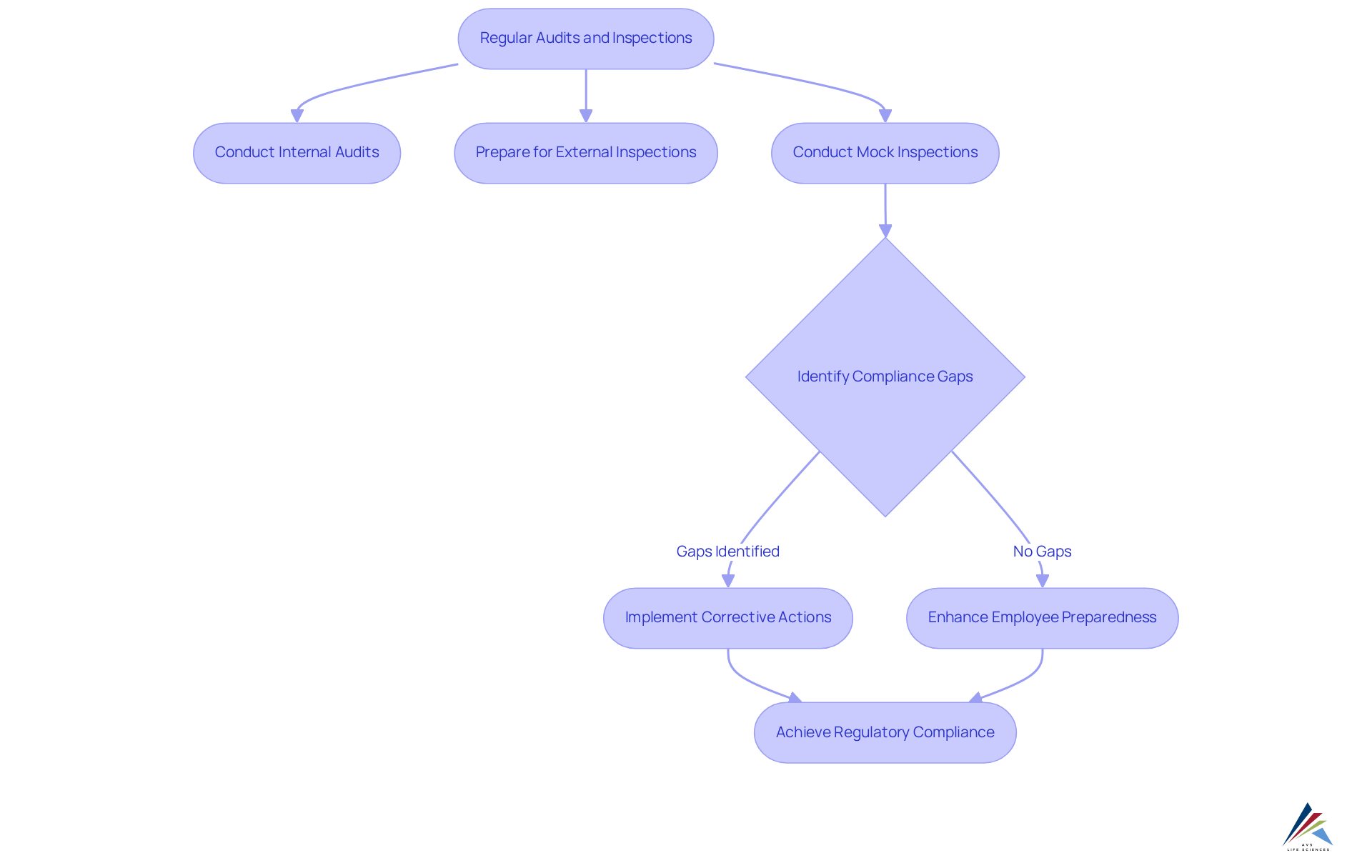
Audits and Inspections: Ensuring Compliance Through Regular Reviews
Regular audits and inspections are essential for maintaining in the pharmaceutical industry. These assessments enable organizations to identify and recognize areas for enhancement in terms of .
Conducting internal audits periodically is crucial for maintaining , as is preparing for external inspections by regulatory bodies. serve as a valuable tool, simulating real audit conditions that allow teams to practice and refine their responses effectively. Notably, organizations that have conducted report significant improvements in and overall readiness.
Keeping and ensuring that all staff are well-trained on regulations are essential steps in . As one oversight officer remarked, 'The key to success in inspections lies in thorough preparation and understanding of our roles.'
By adopting these , drug companies can enhance their preparedness for and foster a culture of ongoing improvement.

Emerging Trends: Leveraging Technology for Enhanced Compliance
Emerging technologies are revolutionizing the practices of within the pharmaceutical industry. Artificial intelligence (AI) and machine learning are increasingly being harnessed to , enhance data integrity, and fortify risk management. By , these advanced tools empower organizations to analyze extensive datasets for adherence trends, ensuring they remain proactive in the face of evolving regulatory landscapes.
For instance, by 27%, significantly accelerating business processes. Moreover, of this transformation through a successful initiative where they aided a leading biotechnology company in upgrading their manufacturing space from a Biosafety Level 1 GMP facility to a Level 2 GMP facility. This upgrade not only complied with stringent but also enabled the client to concentrate on developing targeted antibodies for cancer, ultimately enhancing patient outcomes.
During this project, AVS Life Sciences identified anomalies in test results due to improperly installed barcode scanner cameras, leading to crucial insights regarding . This experience prompted the QC laboratory team and Quality team to reassess their business processes, thereby improving their capacity to deliver reliable test results.
As the AI market in the pharmaceutical sector is projected to grow from $1.94 billion in 2025 to approximately $16.49 billion by 2034, can significantly and effectively mitigate the risk of non-adherence. With 79% of industry executives asserting that will greatly influence their sector in the next five years, the integration of AI and machine learning is not merely advantageous but essential for future success.

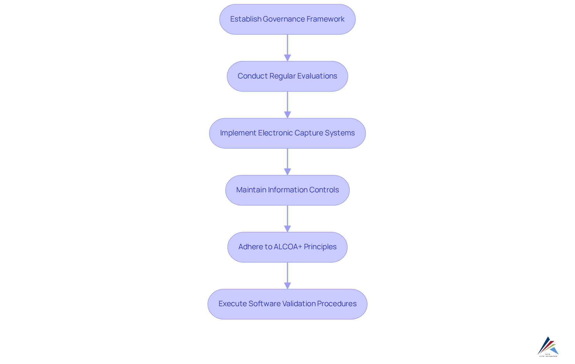
Data Integrity: Ensuring Accuracy and Compliance in Pharma
is paramount in the pharmaceutical sector, where the precision, thoroughness, and dependability of information can significantly impact patient safety and . To uphold , organizations must establish robust governance frameworks that delineate roles and responsibilities for . Regular evaluations of are essential, as they help identify discrepancies and ensure adherence to regulatory standards. Moreover, educating employees about the importance of information accuracy is critical; research indicates that 95% of breaches are linked to human error, underscoring the need for .
Implementing can further mitigate human error, ensuring that records are securely stored and readily accessible for audits and inspections. For instance, the case of Applied Therapeutics illustrates the importance of maintaining appropriate information controls and backups; the company committed to developing a process map to enhance information flow and storage management after facing challenges in these areas. Similarly, the experience of Jiangsu Hengrui Pharmaceuticals, which was cited for serious deficiencies, emphasizes the urgent need for stringent .
Furthermore, the , such as ALCOA+ (Attributable, Legible, Contemporaneous, Original, Accurate, Complete, Consistent, Enduring, and Available), reinforces the necessity of maintaining precise and trustworthy information throughout its lifecycle. The FDA defines software validation as "Confirmation, by inspection and the presentation of tangible evidence, that the software specifications comply with the purposes and planned uses of the user and that the specific requirements implemented through software can consistently meet their obligations." By instituting for all computerized systems managing critical data, as detailed in the comprehensive Process Checklist for Computer System Validation (CSV), and establishing access controls to safeguard data integrity against cyberattacks, companies can ensure while also enhancing operational efficiency and protecting patient trust. The CSV process encompasses stages such as planning, defining user requirements, and conducting installation, operational, and performance qualifications, which are vital for validating that systems function as intended and achieving .

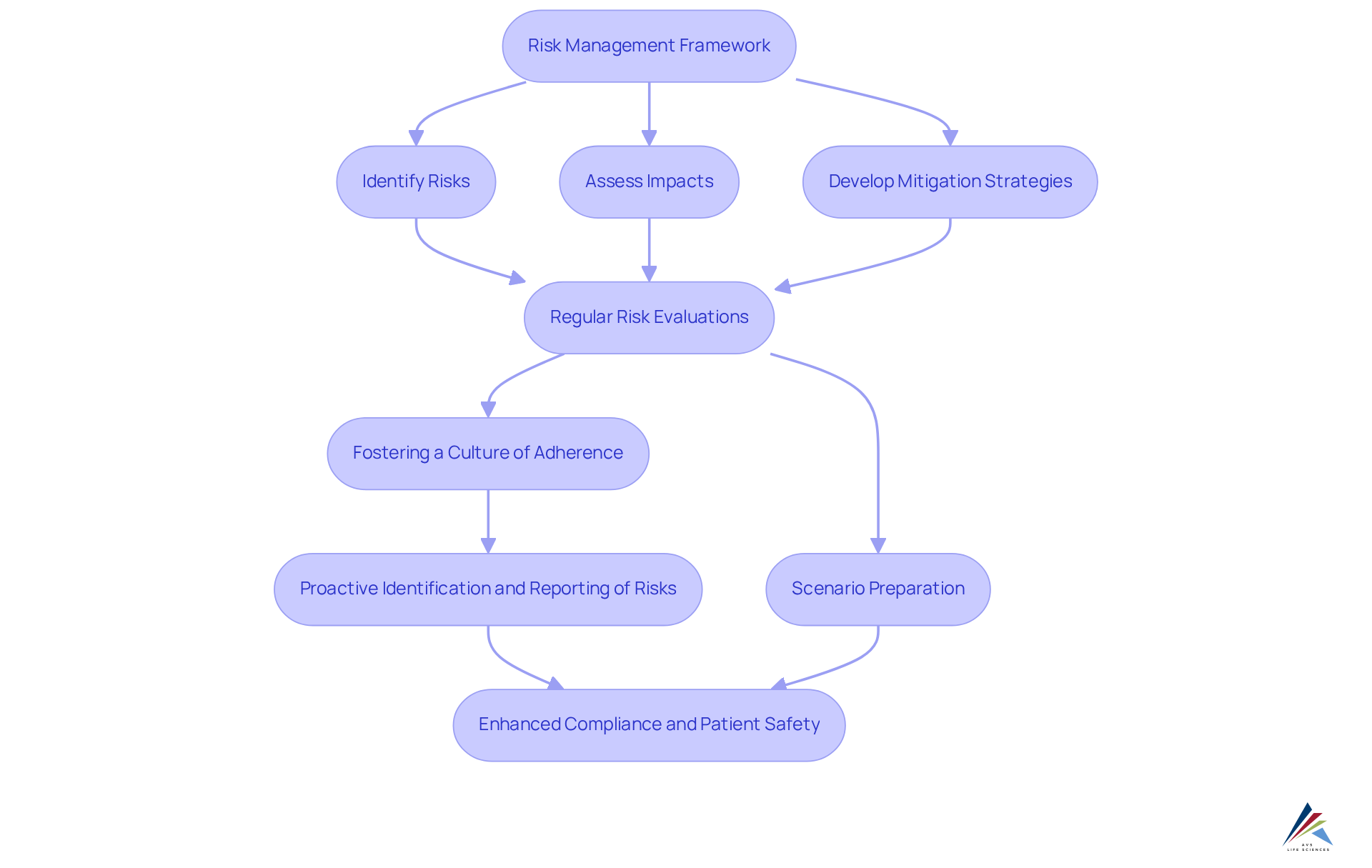
Risk Management: Strategies for Navigating Compliance Challenges
Effective risk management is paramount for addressing regulatory challenges and achieving in the . Organizations must establish a robust that includes the identification of potential risks, assessment of their impacts, and the development of effective mitigation strategies, particularly adherence to . Regular risk evaluations and scenario preparation are essential tools that enable companies to anticipate and prepare for regulatory challenges before they arise.
Fostering a culture of adherence within the organization is equally vital, as it empowers employees to proactively identify and report risks. This proactive approach not only enhances overall adherence efforts but also contributes to the creation of a more resilient organizational framework. Industry leaders emphasize that a strong commitment to risk management can significantly improve adherence success rates, ultimately leading to .
Success stories from pharmaceutical organizations exemplify the effectiveness of . For example, a leading biotechnology company in upgrading their manufacturing space from a Biosafety Level 1 GMP facility to a Level 2 GMP facility. This project was completed on time and within budget, underscoring the importance of thorough documentation and , including the development of Standard Operating Procedures (SOPs). By integrating continuous risk evaluation into their operations, the client was able to identify gaps in their processes that had previously resulted in unreliable test results. This partnership not only improved adherence outcomes but also allowed the client to focus on their primary objective of developing life-saving medications.
Organizations that prioritize risk management can enhance their , as demonstrated by this case study, allowing them to navigate the complexities of regulatory requirements more effectively and ensuring they maintain industry standards and uphold high-quality practices. To enhance your organization's adherence efforts, consider implementing regular for all employees.

Regulatory Intelligence: Staying Ahead of Compliance Changes
in ensuring within the pharmaceutical sector. Organizations must remain vigilant regarding changing regulations and guidelines to effectively adjust their strategies for . This can be achieved through various proactive steps:
- Subscribing to policy updates
- Participating in industry forums
- Utilizing advanced oversight intelligence tools that provide
For instance, organizations leveraging AI-supported platforms for compliance data triage can prioritize essential updates, ensuring that urgent compliance changes are addressed swiftly. By actively monitoring these changes, organizations can significantly mitigate risks and maintain with dynamic standards.
Case studies highlight the tangible benefits of staying informed. A demonstrated how a leading biotechnology company upgraded its manufacturing space from a Biosafety Level 1 GMP facility to a Level 2 GMP facility, thereby showcasing the importance of and adherence to regulations. throughout the transition, employing methodologies such as gap analysis and thorough documentation to ensure that full traceability met the team's standards. This partnership enabled the client to focus on creating medicines while AVS Life Sciences tackled , ultimately .
Another case illustrated that by clarifying submission expectations and aligning with compliance pathways. Notably, 85% of businesses indicate that adherence to has become more complicated in the past three years, underscoring the need to incorporate real-time legal updates into their compliance strategies. To bolster your adherence initiatives, consider utilizing a that can simplify updates and enhance your team's responsiveness to changes. These insights ultimately improve organizational resilience and success in a complex compliance environment.

Employee Training: Building a Culture of Compliance in Pharma
Establishing a within an organization is fundamentally linked to the effectiveness of . Comprehensive that encompass , adherence protocols, and the are essential. Regular training sessions, workshops, and e-learning modules not only ensure employees remain informed but also empower them to achieve effectively. For instance, a global pharmaceutical company that implemented a tailored training program for witnessed a 40% reduction in instances of non-adherence, illustrating the tangible benefits of such initiatives.
Moreover, is vital. By encouraging employees to report potential violations and share their experiences, organizations cultivate a culture of accountability. Research indicates that 94% of employees are more likely to remain with an organization that invests in their education and development, underscoring the importance of and enhancing organizational culture. By incorporating real-world scenarios and gamification into training, organizations can significantly boost engagement and knowledge retention, resulting in a more knowledgeable workforce adept at navigating complex regulatory environments. Ultimately, investing in robust not only but also improves operational efficiency and employee satisfaction.

Consequences of Non-Compliance: Risks and Implications for Pharma
Non-compliance in the pharmaceutical industry carries severe repercussions, including hefty fines, product recalls, and substantial reputational harm. Regulatory bodies impose penalties for breaches of , Good Clinical Practices (GCP), and other critical standards, resulting in —a figure that has surged by over 45% in the past decade. Noteworthy cases, such as those involving Novartis and Bristol Myers Squibb, have seen fines exceeding $1 billion, underscoring the significant financial ramifications of compliance violations.
Furthermore, non-compliance can instigate legal actions and limit market access, further jeopardizing a company's financial stability. The average can soar to $4 million in lost revenue, with total revenue losses potentially reaching $5.87 million. This financial burden is exacerbated by the reality that constitutes 38% of the overall cost of a breach, undermining client trust and leading to revenue declines of 15-25% as businesses seek more reliable partners.
Organizations must prioritize to mitigate these risks and ensure the safety and efficacy of their products. Establishing robust adherence programs, conducting routine audits, and investing in technological solutions are essential strategies to ensure while navigating the complexities of governance frameworks and protecting against the financial and operational impacts of non-adherence. that help organizations develop effective , ensuring and enhancing operational efficiency. Moreover, compliance officers are urged to leverage AVS Life Sciences' expertise in executing thorough risk assessments and crafting to cultivate a within their organizations.

Conclusion
AVS Life Sciences stands at the forefront of pharmaceutical regulatory compliance, offering tailored solutions that empower organizations to navigate the complex landscape of regulations effectively. The importance of maintaining compliance is underscored through comprehensive services, robust quality management systems, and proactive risk management strategies. By focusing on these areas, companies can not only meet regulatory requirements but also enhance their operational efficiency and product quality.
Key insights reveal the critical role of:
- Continuous employee training
- Regular audits and inspections
- Integration of emerging technologies like AI to streamline compliance processes
As the regulatory environment evolves, organizations must remain vigilant and adaptable to ensure adherence to Good Manufacturing Practices, Good Clinical Practices, and other essential regulations. The financial and reputational risks associated with non-compliance highlight the urgency of implementing effective compliance strategies.
In light of these insights, it is essential for pharmaceutical organizations to prioritize regulatory compliance as a core component of their operational strategy. By investing in comprehensive training programs, leveraging technology for enhanced data integrity, and fostering a culture of adherence, companies can not only mitigate risks but also position themselves for success in an increasingly competitive market. Embracing these best practices will not only safeguard patient safety but also drive innovation and growth within the pharmaceutical industry.
Frequently Asked Questions
What services does AVS Life Sciences offer for pharmaceutical regulatory compliance?
AVS Life Sciences provides a range of compliance solutions including validation and commissioning, quality assurance consulting, engineering support, and expert guidance on submissions to regulatory authorities.
How does AVS Life Sciences assist clients in navigating regulatory compliance?
AVS empowers clients by implementing phase-appropriate quality and oversight strategies, helping them navigate the complex landscape of pharma regulatory compliance while maintaining stringent quality standards.
What is the projected market growth for consulting services in the pharmaceutical industry?
The market for consulting services in the pharmaceutical industry is anticipated to reach USD 5.58 billion by 2025, with a compound annual growth rate of 9.1% from 2025 to 2034.
What are the key regulations that impact the pharmaceutical industry?
Key regulations include Good Manufacturing Practices (GMP), Good Clinical Practices (GCP), and Quality System Regulations (QSR), which are essential for ensuring the safety, efficacy, and quality of pharmaceutical products.
What are the consequences of non-compliance with pharma regulatory standards?
Non-compliance can lead to substantial penalties, including fines and reputational damage, making adherence crucial for operational success.
How can a Quality Management System (QMS) benefit pharmaceutical companies?
A QMS helps achieve compliance with standards like ISO 9001 and GMP, enhances overall operational efficiency, reduces customer complaints by 40%, and increases customer retention rates by 25%.
What best practices are essential for implementing an effective QMS?
Best practices include establishing rigorous documentation procedures, conducting regular employee training, and performing internal audits to identify areas for improvement.
What role does technology play in maintaining compliance within a QMS?
Technology is essential for automating procedures and maintaining accurate records, particularly for Computer System Validation (CSV), which ensures that software and systems operate as intended in accordance with FDA regulations.
What are the stages involved in validating systems for compliance?
The stages include Installation Qualification (IQ), Operational Qualification (OQ), and Performance Qualification (PQ), which reinforce a company's commitment to quality and regulatory compliance.
List of Sources
- AVS Life Sciences: Comprehensive Regulatory Solutions for Pharma Compliance
- Regulatory and Quality Compliance Solution for Pharma Market Report | Global Forecast From 2025 To 2033 (https://dataintelo.com/report/global-regulatory-and-quality-compliance-solution-for-pharma-market)
- verifiedmarketreports.com (https://verifiedmarketreports.com/product/regulatory-and-quality-compliance-solution-for-pharma-market)
- biospace.com (https://biospace.com/press-releases/u-s-regulatory-affairs-market-size-to-surpass-usd-12-23-billion-by-2034)
- imarcgroup.com (https://imarcgroup.com/pharmaceutical-regulatory-affairs-market)
- Navigating the Complex World of Pharma Regulatory Compliance: Finding the Sweet Spot Between Safety & Innovation | GMP Pros (https://gmppros.com/pharma-regulatory-compliance)
- Regulatory Landscape: Key Regulations Impacting the Pharmaceutical Industry
- Global Compliance Survey 2025 (https://pwc.com/gx/en/issues/risk-regulation/global-compliance-survey.html)
- 130+ Compliance Statistics & Trends to Know for 2026 (https://secureframe.com/blog/compliance-statistics)
- 101 Compliance Statistics for 2026 (https://spacelift.io/blog/compliance-statistics)
- Regulatory Trends in Pharma Manufacturing: Key Changes to Watch in 2025 (https://news-medical.net/life-sciences/Regulatory-Trends-in-Pharma-Manufacturing-Key-Changes-to-Watch-in-2025.aspx)
- 115 Compliance Statistics You Need To Know in 2023 - Drata (https://drata.com/blog/compliance-statistics)
- Quality Management System (QMS): Best Practices for Compliance
- qualityfwd.com (https://qualityfwd.com/blog/quality-management-system-qms-for-life-sciences)
- Factor Analysis of Quality Management Systems Implementation in Healthcare: An Online Survey - PMC (https://pmc.ncbi.nlm.nih.gov/articles/PMC9601795)
- llcbuddy.com (https://llcbuddy.com/data/quality-management-systems-statistics)
- link.springer.com (https://link.springer.com/article/10.1007/s12247-021-09579-w)
- asq.org (https://asq.org/quality-resources/more-on-quality-quotes?srsltid=AfmBOooxl3YcuCyk2qA4AW7omQYhnN0mUe68Un_U-oz3sLfyIAxZOgNl)
- Audits and Inspections: Ensuring Compliance Through Regular Reviews
- Why Mock Inspections Are An Essential Tool For Pharma Leaders (https://nsf.org/knowledge-library/why-mock-inspections-are-an-essential-tool-for-pharma-leaders)
- thefdagroup.com (https://thefdagroup.com/blog/2019-fda-warning-letter-inspection-observation-trends)
- blog.harborclinical.com (https://blog.harborclinical.com/blog/inspection-readiness-a-critical-success-factor-in-clinical-trials)
- FDA Inspections & Compliance Trends (https://contractpharma.com/exclusives/fda-inspections-compliance-trends)
- Pharmaceutical Industry KPIs for Quality & Compliance | IntuitionLabs (https://intuitionlabs.ai/articles/pharmaceutical-kpi-quality-compliance)
- Emerging Trends: Leveraging Technology for Enhanced Compliance
- 2025 life sciences outlook (https://deloitte.com/us/en/insights/industry/health-care/life-sciences-and-health-care-industry-outlooks/2025-life-sciences-executive-outlook.html)
- AI for regulatory compliance: Use cases, technologies, benefits, solution and implementation (https://leewayhertz.com/ai-for-regulatory-compliance)
- coherentsolutions.com (https://coherentsolutions.com/insights/artificial-intelligence-in-pharmaceuticals-and-biotechnology-current-trends-and-innovations)
- research.aimultiple.com (https://research.aimultiple.com/ai-compliance)
- AI and Machine Learning in Blockchain Compliance Statistics 2025: Learning Trends, Strategies, and Measures (https://coinlaw.io/ai-and-machine-learning-in-blockchain-compliance-statistics)
- Data Integrity: Ensuring Accuracy and Compliance in Pharma
- cm-alliance.com (https://cm-alliance.com/cybersecurity-blog/role-of-data-integrity-in-compliance-consumer-protection-in-pharma)
- What Is Data Integrity? Importance and Best Practices (https://snowflake.com/en/fundamentals/data-integrity)
- Pharmaceutical Data Integrity: Issues & Challenges (https://viseven.com/pharmaceutical-data-integrity)
- pharmaceuticalonline.com (https://pharmaceuticalonline.com/doc/these-were-fda-s-top-citation-issues-for-data-quality-in-0001)
- careerfoundry.com (https://careerfoundry.com/en/blog/data-analytics/inspirational-data-quotes)
- Risk Management: Strategies for Navigating Compliance Challenges
- bioprocessintl.com (https://bioprocessintl.com/risk-management/the-financial-edge-leveraging-risk-assessment-to-drive-cost-efficiencies-in-the-biopharmaceutical-industry)
- pharmuni.com (https://pharmuni.com/2025/02/05/risk-assessment-in-pharma-critical-mistakes-that-cost-lives)
- Risk Analysis in Healthcare Organizations: Methodological Framework and Critical Variables - PMC (https://pmc.ncbi.nlm.nih.gov/articles/PMC8275831)
- researchgate.net (https://researchgate.net/publication/383866163_Regulatory_Compliance_and_Risk_Management_in_Pharmaceuticals_and_Healthcare)
- 50 Risk Management Quotes: Wisdom for Smart Decision-making | ITD World (https://itdworld.com/blog/leadership/risk-management-quotes)
- Regulatory Intelligence: Staying Ahead of Compliance Changes
- clarivate.com (https://clarivate.com/life-sciences-healthcare/lp/showing-the-value-of-regulatory-intelligence-in-pharma)
- compliance.ai (https://compliance.ai/blog/gartner-2024-survey-results-about-compliance-strategies)
- What Every Pharma Executive Should Know About Regulatory Intelligence | Jul 24, 2025 (https://ioni.ai/post/what-every-pharma-executive-should-know-about-regulatory-intelligence)
- 100+ Compliance Statistics You Should Know in 2025 (https://sprinto.com/blog/compliance-statistics)
- 20 Important Quotes That Can Change Your Company’s Culture (https://ispe.org/pharmaceutical-engineering/ispeak/20-important-quotes-can-change-your-companys-culture)
- Employee Training: Building a Culture of Compliance in Pharma
- kpidepot.com (https://kpidepot.com/kpi/regulatory-training-effectiveness)
- usdm.com (https://usdm.com/resources/blogs/gxp-training)
- 25 Brilliant Employee Training Quotes For 2026 | Vouch (https://vouchfor.com/blog/employee-training-quotes)
- azquotes.com (https://azquotes.com/quotes/topics/compliance.html)
- playablo.com (https://playablo.com/CorporateLearning/Blog/types-of-training-program)
- Consequences of Non-Compliance: Risks and Implications for Pharma
- simbo.ai (https://simbo.ai/blog/the-rising-financial-toll-of-non-compliance-analyzing-recent-statistics-and-trends-in-organizational-costs-179570)
- medprodisposal.com (https://medprodisposal.com/the-price-of-non-compliance-the-1-5m-average-penalty-for-healthcare-regulatory-violations)
- pmc.ncbi.nlm.nih.gov (https://pmc.ncbi.nlm.nih.gov/articles/PMC7672515)
- The Global Cost of Non-Compliance in 2024 | StarCompliance (https://starcompliance.com/the-global-cost-of-non-compliance-in-2024)
- compliancequest.com (https://compliancequest.com/blog/the-cost-of-non-compliance)