10 Benefits of Partnering with an ISO 22716 Certified Contract Manufacturer

Introduction
The landscape of the cosmetics industry is evolving rapidly, where quality and compliance have become paramount for success. Partnering with an ISO 22716 certified contract manufacturer presents a strategic advantage, ensuring adherence to stringent Good Manufacturing Practices that elevate product quality and safety. Yet, the pivotal question arises: how can companies leverage this certification not only to enhance operational efficiency but also to foster innovation and sustainability in a competitive market? This article explores ten key benefits of collaborating with ISO 22716 certified manufacturers, revealing how such partnerships can transform challenges into opportunities for growth and consumer trust.
AVS Life Sciences: Assurance of Quality Through ISO 22716 Certification
AVS Life Sciences distinguishes itself within the life sciences industry by emphasizing the benefits of partnering with an , demonstrating its unwavering commitment to , which delineates specifically tailored for cosmetics. This esteemed certification underscores the benefits of partnering with an , as it mandates that every stage of production, from raw material handling to final shipment, adheres to .
By embracing these practices, AVS Life Sciences not only enhances product quality but also demonstrates the , cultivating trust among clients and consumers and ensuring that all products are both safe and effective. The implementation of showcases the benefits of partnering with an , which underpins a robust essential for sustaining high standards throughout the manufacturing process.
Regular audits, typically conducted annually or biannually, are critical for upholding these standards and ensuring continuous quality assurance. This steadfast not only bolsters operational efficiency but also illustrates the , as it aligns with , including the integration of ISO 22716 into updated US FDA guidance and its reference in EU GMP regulations.
Recognized globally for regulatory and supply chain adherence in the cosmetics sector, AVS Life Sciences establishes itself as a reliable ally in the competitive landscape of life sciences.

Regulatory Compliance: Navigating Complex Standards with Confidence
stands as a cornerstone of the life sciences sector, particularly for cosmetic producers. AVS Life Sciences empowers clients to and . By providing expert guidance on and adherence strategies, AVS Life Sciences equips clients to traverse the complex terrain of regulatory obligations with confidence, significantly reducing the risk of non-conformance.
Industry leaders emphasize that effective adherence not only meets regulatory requirements but also enhances business performance, fostering trust and credibility in the marketplace. Notably, the Cosmetics Consulting Services market is projected to grow at a CAGR of 9.9%, underscoring the increasing importance of regulatory standards in this sector.
Furthermore, with , the necessity for robust is more critical than ever. AVS Life Sciences is unwavering in its commitment to equipping clients with the essential tools and knowledge to thrive in this challenging environment, ensuring they remain both competitive and compliant.

Cost Efficiency: Reducing Production Costs with Certified Partners
The benefits of partnering with an , such as AVS Life Sciences, provide a strategic opportunity for . These manufacturers adhere to established , effectively , , and enhancing . This streamlined approach not only lowers production costs but also enables companies to allocate resources more effectively. Ultimately, the benefits of partnering with an lead to an , making compliance not just a but a .

Enhanced Product Quality: Delivering Consistency and Reliability
ISO 22716 approval mandates that manufacturers implement stringent throughout the production process. This certification is vital for ensuring that products consistently meet or exceed industry standards.
For instance, , have achieved 100% compliance with ISO 22716, resulting in an impressively low consumer complaint rate of just 46 complaints per million items sold in 2022. Such rigorous quality management not only boosts customer satisfaction but also demonstrates the benefits of partnering with an , as consumers increasingly gravitate towards products they can trust.
Furthermore, AVS Life Sciences exemplifies this commitment by executing , including approximately 100 quality checks per item during production, thereby ensuring consistent quality.
As market trends indicate a rising preference for , manufacturers such as AVS Life Sciences, who prioritize these guidelines, can maximize the benefits of to achieve and enhanced brand reputation, ultimately leading to a larger market share.
According to the American Society for Quality (ASQ), organizations with developed enjoy a superior on-time delivery rate, further emphasizing the significance of adhering to .

Streamlined Processes: Accelerating Time-to-Market for New Products
optimizes manufacturing processes, enabling businesses to accelerate their . By adhering to standardized processes and best practices, AVS Life Sciences assists clients in . This agility is essential in the fast-paced cosmetics industry, where being first to market can provide a significant competitive edge. Organizations implementing often experience improved , which is crucial for swiftly meeting consumer demands. Furthermore, ISO accreditation aids in lowering trade obstacles and .
The global ISO accreditation market is anticipated to expand from USD 16.14 billion in 2024 to USD 66.25 billion by 2034, with a compound annual growth rate (CAGR) of 15.2%. This growth highlights the increasing acknowledgment of the importance of in improving product integrity and transparency. As companies strive to differentiate themselves in a crowded marketplace, they recognize the benefits of , which not only streamlines operations but also fosters customer trust, ultimately leading to increased loyalty and repeat business.
As noted, " aiming to enhance their credibility, improve , and meet global market demands.

Risk Management: Minimizing Compliance Risks with Certified Partners
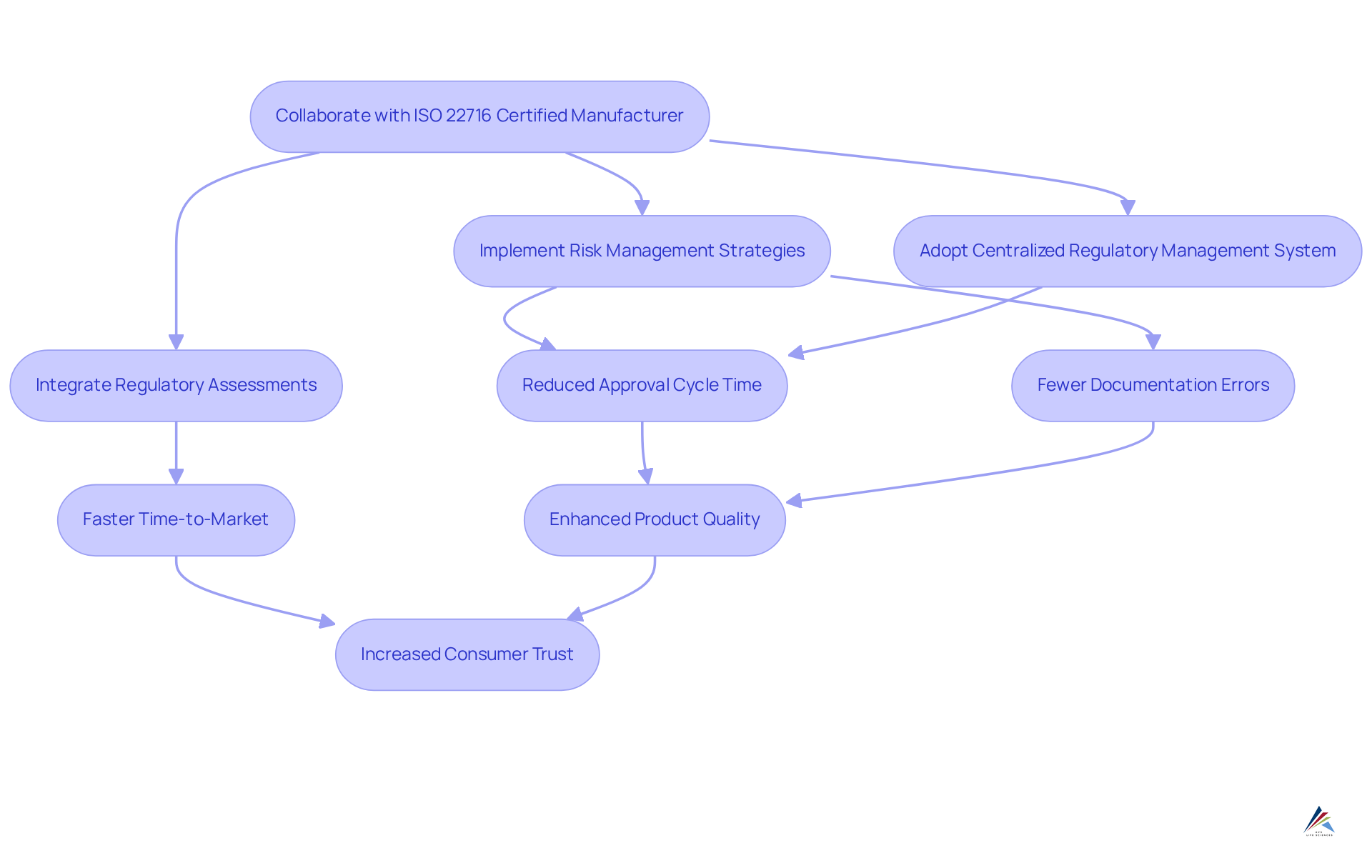
Collaborating with an offers significant benefits of partnering with an , particularly in reducing . AVS Life Sciences implements robust risk management strategies that proactively identify potential hazards and establish controls to mitigate them. This proactive stance not only enhances product quality but also protects companies from substantial regulatory penalties and reputational damage.
For instance, Niko Cosmetics, after adopting a , successfully reduced their approval cycle time by 35% and eliminated 90% of manual documentation errors, showcasing the . Furthermore, firms that integrate regulatory assessments during R&D experience a 40% faster time-to-market, underscoring the .
With 67% of consumers halting purchases from brands following safety concerns, the importance of cannot be overstated. Non-compliance can result in millions lost in sales, penalties, and brand reputation. By embracing , companies can leverage the benefits of partnering with an , that ensures quality and cultivates consumer trust.

Access to Advanced Technologies: Leveraging Innovation in Manufacturing
The benefits of partnering with an are evident as manufacturers like AVS Life Sciences lead the way in . By embracing , these companies significantly enhance both quality and . This access to advanced tools not only strengthens production capabilities but also enables .
For example, the integration of has streamlined processes, reduced waste, and improved overall product consistency. As Dr. Damla Durak Usar highlights, ' of partnering with an , such as cost savings and resulting from operational enhancements, higher sales, and improved access to funding due to a better reputation.'
As the industry progresses toward 2025, the emphasis on sustainability and efficiency will further drive innovation, showcasing the benefits of partnering with an as a crucial asset for manufacturers aiming to maintain competitiveness. Notably, ISO-certified manufacturers report up to a 20% improvement in compared to their non-certified counterparts. This favorable relationship between innovation and production efficiency underscores the in fostering an environment conducive to ongoing enhancement and excellence in quality.

Sustainability Practices: Commitment to Environmental Responsibility
ISO 22716 certification is crucial for encouraging manufacturers to adopt sustainable practices throughout their operations. AVS Life Sciences exemplifies this commitment by actively minimizing environmental impact through . This dedication not only meets regulatory standards but also aligns with the for .
Recent surveys reveal that:
- 82% of when selecting beauty items.
- 63% consider in their purchasing decisions.
- 54% of consumers seek skincare products with clean and transparent ingredient lists, underscoring the necessity for clarity alongside eco-friendliness.
As brands increasingly emphasize sustainability, the influence of these eco-friendly practices on consumer purchasing behavior becomes apparent, fostering loyalty and preference for brands that demonstrate genuine environmental responsibility.
The beauty sector is undergoing a notable transformation, with:
- Over 70% of firms planning to expand their .
- 60% of beauty brands actively reducing greenhouse gas emissions.
This evolution highlights the imperative for manufacturers to adopt sustainable practices, not only to comply with regulations but also to meet the expectations of a more environmentally conscious consumer base. Furthermore, 47% of respondents indicated they would pay a premium for products in sustainable packaging, reflecting a rising trend of informed consumers advocating for enhanced sustainability in the beauty sector.

Collaborative Opportunities: Fostering Innovation Through Partnership
The with an include significant . AVS Life Sciences champions these collaborations and knowledge exchanges, empowering clients to leverage expertise and resources for . This strategic approach not only amplifies creativity but also accelerates the production of tailored to meet the dynamic needs of consumers.
Organizations can and ensure their offerings remain relevant and competitive in an ever-evolving market by understanding the with an .
](https://statista.com/topics/3137/cosmetics-industry)](https://statista.com/topics/3137/cosmetics-industry)](https://statista.com/topics/3137/cosmetics-industry)](https://statista.com/topics/3137/cosmetics-industry)](https://statista.com/topics/3137/cosmetics-industry)](https://statista.com/topics/3137/cosmetics-industry)](https://statista.com/topics/3137/cosmetics-industry)](https://statista.com/topics/3137/cosmetics-industry)](https://statista.com/topics/3137/cosmetics-industry)](https://statista.com/topics/3137/cosmetics-industry)](https://statista.com/topics/3137/cosmetics-industry)](https://statista.com/topics/3137/cosmetics-industry)](https://statista.com/topics/3137/cosmetics-industry), showing how they contribute to fostering innovation and meeting market needs.](https://cdn.prod.website-files.com/66fd4812ffab5207079dd8fe/689001a64bbc939ddf6cbe56_slttmddz-at-the-center-youll-find-the-core-idea-of-collaboration-each-branch-represents-a-different-benefit-of-partnering-with-an-iso-22716-certified-contract-manufacturer-showing-how-they-contribute-to-fostering-innovation-and-meeting-market-needs.webp)
Competitive Advantage: Standing Out in the Market with Certification
is a powerful differentiator in the competitive cosmetics market. The benefits of partnering with an like AVS Life Sciences allow companies to effectively showcase their commitment to quality and safety, significantly enhancing their . This accreditation not only boosts but also positions companies advantageously against rivals who may not meet the same stringent criteria.
Industry insights indicate that companies with experience a positive impact on their ; studies suggest that the number of correlates positively with return on assets (ROA) and Tobin's Q. Furthermore, case studies demonstrate that brands obtaining report enhanced customer loyalty and a stronger market presence.
AVS Life Sciences, with its extensive expertise in , provides essential support in navigating the . This ensures companies can utilize the benefits of partnering with an to enhance and drive business success.

Conclusion
Partnering with an ISO 22716 certified contract manufacturer, such as AVS Life Sciences, presents significant advantages that go beyond mere compliance. This certification not only guarantees adherence to stringent Good Manufacturing Practices but also elevates product quality, operational efficiency, and consumer trust. By prioritizing ISO 22716 standards, manufacturers can substantially enhance their market position while showcasing a commitment to safety and quality.
The article underscores several key benefits of this partnership, including:
- Improved regulatory compliance
- Cost efficiency
- Superior product quality
Organizations that adopt ISO 22716 certification can confidently navigate complex regulations, reduce production costs through streamlined processes, and consistently deliver high-quality products. Moreover, the focus on sustainability and innovation within ISO-certified operations aligns with evolving consumer expectations, fostering loyalty and competitive differentiation.
Ultimately, the importance of ISO 22716 certification transcends compliance; it is a strategic asset that enables manufacturers to excel in an increasingly competitive landscape. By leveraging these advantages, companies not only protect their reputation but also position themselves for long-term success. Embracing ISO 22716 certification is not merely a regulatory necessity; it is a proactive step toward achieving excellence in the cosmetics industry and fulfilling the demands of a discerning market.
Frequently Asked Questions
What is ISO 22716 certification and why is it important for AVS Life Sciences?
ISO 22716 certification delineates Good Manufacturing Practices (GMP) specifically for cosmetics, ensuring that every stage of production adheres to stringent quality and safety standards. For AVS Life Sciences, this certification underscores their commitment to quality and cultivates trust among clients and consumers.
How does AVS Life Sciences ensure product quality through ISO 22716 practices?
AVS Life Sciences enhances product quality by implementing ISO 22716 principles, which underpin a robust Quality Management System (QMS). Regular audits, conducted annually or biannually, help maintain these high standards and ensure continuous quality assurance.
What role does regulatory compliance play in the life sciences sector?
Regulatory compliance is crucial in the life sciences sector, especially for cosmetic producers. It helps navigate complex regulations, including ISO standards and GMP, and enhances business performance by fostering trust and credibility in the marketplace.
How does AVS Life Sciences assist clients with regulatory compliance?
AVS Life Sciences provides expert guidance on regulatory submissions and adherence strategies, equipping clients to navigate regulatory obligations confidently and significantly reducing the risk of non-conformance.
What is the projected growth of the Cosmetics Regulatory Compliance Consulting Services market?
The Cosmetics Regulatory Compliance Consulting Services market is projected to grow at a CAGR of 9.9%, highlighting the increasing importance of regulatory standards in the cosmetics sector.
What are the cost benefits of partnering with an ISO 22716 certified contract manufacturer like AVS Life Sciences?
Partnering with an ISO 22716 certified contract manufacturer can lead to significant cost savings by minimizing waste, reducing errors, and enhancing operational efficiency, ultimately improving the bottom line and making compliance a catalyst for financial success.
List of Sources
- AVS Life Sciences: Assurance of Quality Through ISO 22716 Certification
- What are the Benefits of ISO 22716 Accreditation? | Lifestyle Packaging (https://lifestylepackaging.com/useful-resources/quality-standards/what-are-the-benefits-of-iso-22716-accreditation)
- sgs.com (https://sgs.com/en/news/2024/04/sgs-proud-to-be-an-accredited-iso-22716-certification-body)
- asifood.com (https://asifood.com/iso-22716-certification)
- sgs.com (https://sgs.com/en-us/news/2022/07/the-beauty-that-is-iso-22716)
- sprivil.com (https://sprivil.com/why-iso-22716-certification-matters-in-skincare)
- Regulatory Compliance: Navigating Complex Standards with Confidence
- archivemarketresearch.com (https://archivemarketresearch.com/reports/cosmetics-regulatory-compliance-consulting-services-57901)
- datainsightsmarket.com (https://datainsightsmarket.com/reports/cosmetics-regulatory-compliance-consulting-services-1984996)
- 115 Compliance Statistics You Need To Know in 2023 - Drata (https://drata.com/blog/compliance-statistics)
- 130+ Compliance Statistics & Trends to Know for 2026 (https://secureframe.com/blog/compliance-statistics)
- registrarcorp.com (https://registrarcorp.com/media-coverages/press-release/48-mocra-non-compliant)
- Cost Efficiency: Reducing Production Costs with Certified Partners
- yourbluebeacon.com (https://yourbluebeacon.com/the-roi-of-compliance-how-certifications-improve-efficiency-and-cut-costs)
- foodready.ai (https://foodready.ai/blog/iso-standards-certification-guide-for-food-manufacturers)
- bprhub.com (https://bprhub.com/blogs/benefits-of-implementing-iso-50001)
- nist.gov (https://nist.gov/blogs/manufacturing-innovation-blog/big-impacts-iso-certification)
- Impact of ISO Certifications on Corporate Financial Performance: Evidence from Istanbul Stock Exchange-Listed Manufacturing Companies | MDPI (https://mdpi.com/2071-1050/16/16/7021)
- Enhanced Product Quality: Delivering Consistency and Reliability
- sustainability-directory.com (https://sustainability-directory.com/question/what-statistics-indicate-certifications-impact)
- loreal-finance.com (https://loreal-finance.com/eng/2022-universal-registration-document/en/article/32)
- iso-9001-checklist.co.uk (https://iso-9001-checklist.co.uk/benefits-of-iso-9001.htm)
- ISO Certification Market Size and Share | Statistics - 2034 (https://factmr.com/report/iso-certification-market)
- Quality Statistics and Why Your QMS Matters | Steelhead Technologies (https://gosteelhead.com/quality-statistics-and-why-your-qms-matters)
- Streamlined Processes: Accelerating Time-to-Market for New Products
- ISO Certification Market Size and Share | Statistics - 2034 (https://factmr.com/report/iso-certification-market)
- businessresearchinsights.com (https://businessresearchinsights.com/market-reports/iso-certification-market-117742)
- msi-international.com (https://msi-international.com/iso-certification-market-future-trends-growth-analysis)
- intellectualmarketinsights.com (https://intellectualmarketinsights.com/report/iso-certifications-market-size/imi-000051)
- creatosaurus.io (https://creatosaurus.io/apps/quotes/topics/streamline-quotes)
- Risk Management: Minimizing Compliance Risks with Certified Partners
- datafoundry.ai (https://datafoundry.ai/2025/07/beauty-under-scrutiny-how-cosmetics-brands-are-battling-fraud-and-fortifying-safety)
- cosmeticsdesign.com (https://cosmeticsdesign.com/Article/2025/01/09/how-us-cosmetics-companies-can-turn-regulatory-compliance-into-a-competitive-edge)
- mar-kov.com (https://mar-kov.com/cosmetics-manufacturing-global-compliance)
- financierworldwide.com (https://financierworldwide.com/cosmetics-regulation-and-risk-management)
- getsignify.com (https://getsignify.com/blog/cosmetics-and-personal-care-compliance)
- Access to Advanced Technologies: Leveraging Innovation in Manufacturing
- Impact of ISO Certifications on Corporate Financial Performance: Evidence from Istanbul Stock Exchange-Listed Manufacturing Companies | MDPI (https://mdpi.com/2071-1050/16/16/7021)
- datainsightsmarket.com (https://datainsightsmarket.com/reports/iso-certification-1424287)
- researchgate.net (https://researchgate.net/publication/247494506_ISO_9000_Some_Statistical_Results_for_a_Worldwide_Phenomenon)
- Performance measures of ISO 9001 certified and non-certified manufacturing companies | Request PDF (https://researchgate.net/publication/260591817_Performance_measures_of_ISO_9001_certified_and_non-certified_manufacturing_companies)
- ISO Compliance in Manufacturing: What Matters Most - IT GOAT (https://itgoat.com/blog/iso-compliance-in-manufacturing-what-matters-most)
- Sustainability Practices: Commitment to Environmental Responsibility
- zipdo.co (https://zipdo.co/sustainability-in-the-makeup-industry-statistics)
- media.market.us (https://media.market.us/skincare-statistics)
- blog.cleanhub.com (https://blog.cleanhub.com/clean-beauty-survey-statistics-and-trends)
- futuredatastats.com (https://futuredatastats.com/sustainable-beauty-and-skincare-market?srsltid=AfmBOopmc8S6fv0vdE_ldBr57mpe92klxaymyg0kT9_CQnQSaxPhbR7L)
- firstinsight.com (https://firstinsight.com/white-papers-posts/gen-z-shoppers-demand-sustainability)
- Collaborative Opportunities: Fostering Innovation Through Partnership
- news.market.us (https://news.market.us/cosmetics-statistics)
- statista.com (https://statista.com/topics/3137/cosmetics-industry)
- grandviewresearch.com (https://grandviewresearch.com/industry-analysis/us-cosmetics-market-report)
- Every Stat We Have That Proves The Value Of Partnerships (https://insider.crossbeam.com/entry/every-stat-we-have-that-proves-the-value-of-partnerships)
- statista.com (https://statista.com/topics/1008/cosmetics-industry)
- Competitive Advantage: Standing Out in the Market with Certification
- Impact of ISO Certifications on Corporate Financial Performance: Evidence from Istanbul Stock Exchange-Listed Manufacturing Companies | MDPI (https://mdpi.com/2071-1050/16/16/7021)
- ISO Certification Market Size and Share | Statistics - 2034 (https://factmr.com/report/iso-certification-market)
- marketstatsville.com (https://marketstatsville.com/iso-certifications-market)
- growthmarketreports.com (https://growthmarketreports.com/report/iso-certification-market-global-industry-analysis)
- wiseguyreports.com (https://wiseguyreports.com/reports/iso-certification-market)